欢迎访问南岔县人民政府
适老版
无障碍
网站首页
走进南岔
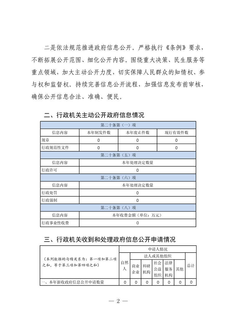
政府信息公开
政务服务
互动交流
当前位置:
首页
>
政府信息公开
>
政府信息公开年报
>
乡(镇)政府信息公开年度报告
晨明镇2025年政府信息公开工作年度报告
来源:
发布时间:2026-01-16 10:19
关联稿件
相关文件:
分享到:
扫一扫在手机打开当前页