欢迎访问南岔县人民政府
适老版
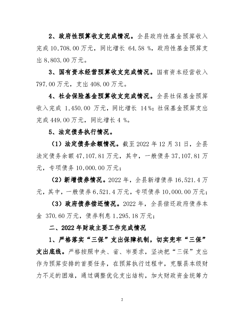
无障碍
网站首页
走进南岔
政府信息公开
政务服务
互动交流
当前位置:
首页
>
政府信息公开
>
法定主动公开内容
>
预算、决算
>
县政府预决算
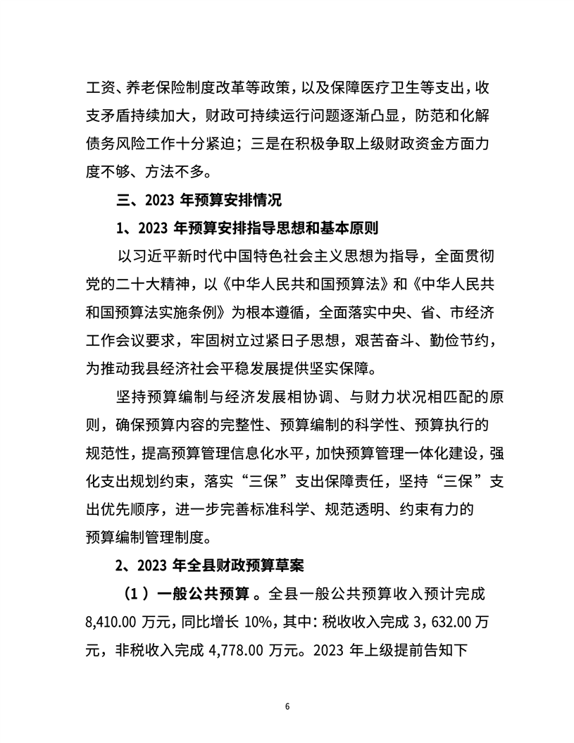
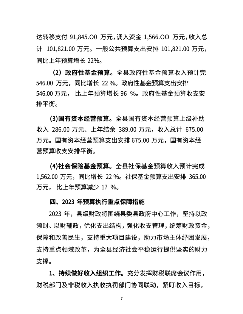
关于南岔县2022年预算执行情况和2023年预算(草案)的报告
来源:
发布时间:2023-02-01 09:19
关联稿件
关于南岔县2022年预算执行情况和2023年预算(草案)的报告.pdf
相关文件:
分享到:
扫一扫在手机打开当前页