欢迎访问南岔县人民政府
适老版
无障碍
网站首页
走进南岔
政府信息公开
政务服务
互动交流
当前位置:
首页
>
政府信息公开
>
法定主动公开内容
>
预算、决算
>
县政府预决算
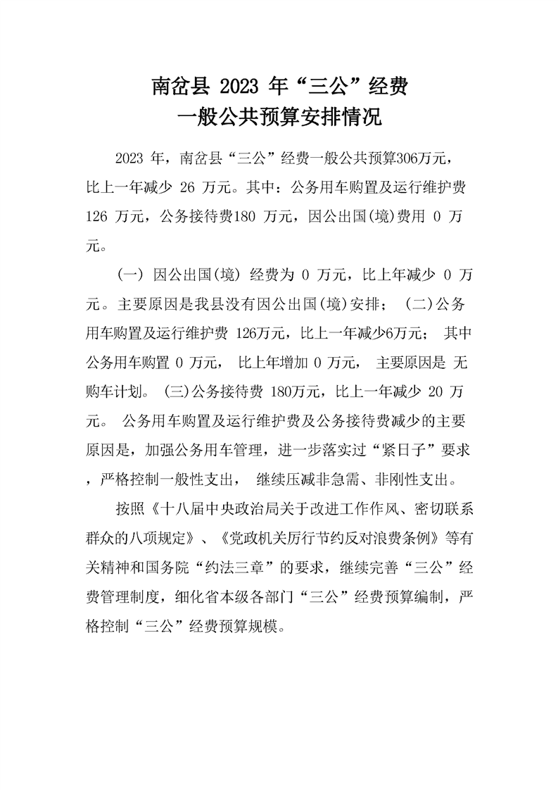
2023年“三公”经费预算安排说明
来源:
发布时间:2023-02-01 00:00
2023年“三公”经费预算安排说明.pdf
相关文件:
相关信息
分享到:
扫一扫在手机打开当前页