欢迎访问南岔县人民政府
适老版
无障碍
网站首页
走进南岔
政府信息公开
政务服务
互动交流
当前位置:
首页
>
政府信息公开
>
法定主动公开内容
>
预算、决算
>
县政府预决算
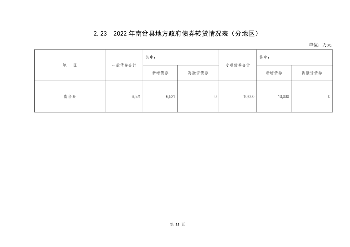
2022年南岔县财政总决算公开
来源:
发布时间:2023-09-20 10:07
关联稿件
相关文件:
分享到:
扫一扫在手机打开当前页